LETOU体育平台
首页
学院概况
学院简介
现任领导
机构设置
学院专委会
师资力量
师资概况
教授风采
博士风采
教师信息一览
人才引进
本科教育
专业设置
教学管理
招生就业
实验中心
本科教学信息
本科教学审核评估
研究生教育
学位点介绍
导师队伍
培养管理
招生信息
研究生动态
科研工作
学术动态
国际交流
论文专著
科研项目
重点学科
重点实验室
学生工作
学风建设
学工队伍
政策法规
主题教育
院务公开
学院公示
规章制度
岗位职责
党建工作
党建活动
学习计划
规章制度
工会工作
工会新闻
委员职责
工会文件
下载
党政
本科生
研究生
科研
教师专栏
党建工作
党建活动
学习计划
规章制度
首页
党建工作
学习计划
正文
学习计划
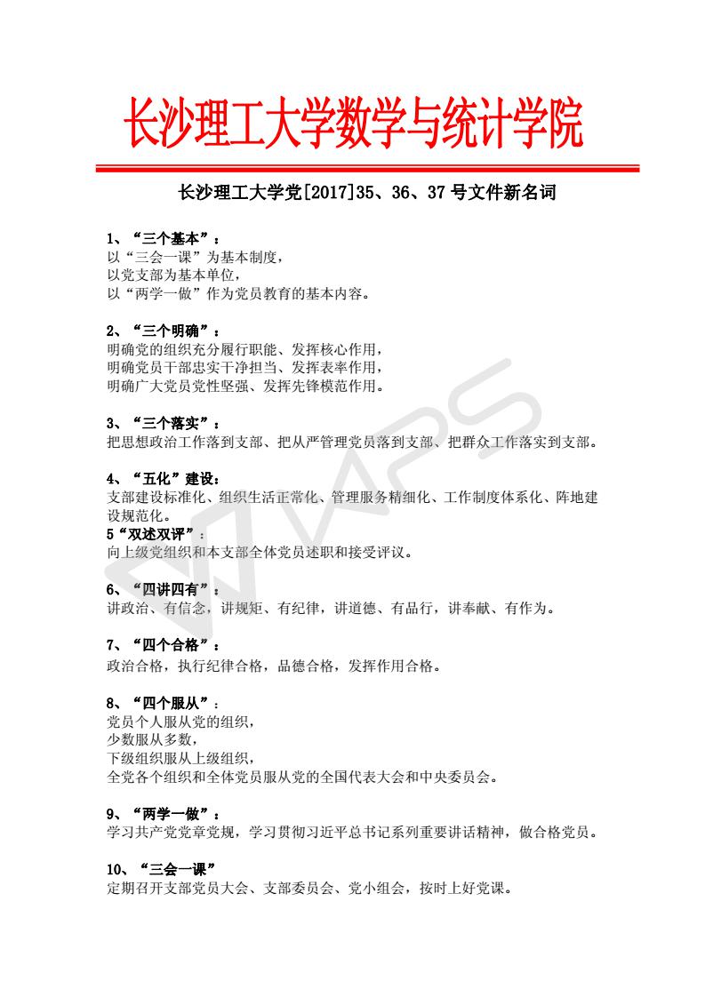
LETOU体育平台党[2017]35、36、37号文件新名词
2017年11月01日 | 点击次数:次
地址:湖南省长沙市(雨花区)万家丽南路2段960号LETOU体育平台云塘校区理科楼
邮编: 410114 电话:0731-85258787
Copyright © 2017-2021 CSUST SCHOOL of Mathmatics and Statistics. 技术支持:冠讯网络-
长沙做网站