1、城镇化进程中水资源供需系统仿真及优化决策
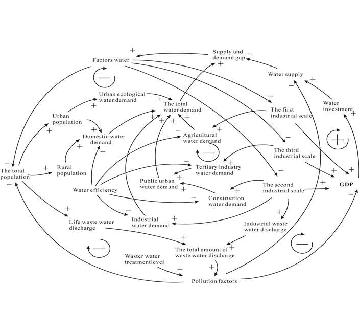
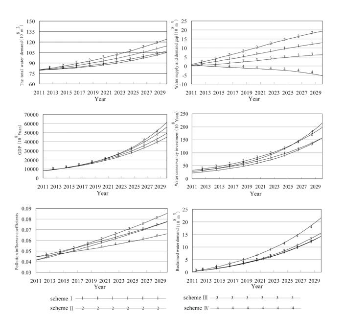
随着人口增长、工农业生产活动、城镇化的急剧发展以及气候条件变异,正对有限的水资源及水环境产生巨大的冲击,水资源供需矛盾成为世界范围内的战略性问题之一。如何确定适宜的GDP增长速度、城镇化发展模式、合理的生态需水以及与水资源配置之间的关系,以此达到最佳的经济、社会、生态环境效益,实现水资源优化配置,已成为研究区域水资源供需的重要方向,以及学术界面临的一项迫切需要解决的问题。水资源供需涉及资源环境、生产生活、经济发展等诸多因素,各因素之间存在着相互制约、彼此消涨的关系,常用的分析方法很难从整体上对系统结构、功能特性进行充分、全面的描述。本研究基于系统动力学原理与方法,在充分考虑社会经济发展及生态用水需求的基础上,建立水资源供需仿真模型及优化决策系统。研究弥补以往静态分析中自然因素与社会因素相分离的缺陷,描绘不同方案下水资源供需系统的变化趋势,并得到难以用数学分析得到的系统特性参数和政策调控的合理模式。成果在洞庭湖区、长株潭城市群等得到了应用。已在“Journal of Geographical Sciences、地理学报、自然资源学报、应用生态学报”等发表论文10余篇,其中SCI收录2篇,权威期刊2篇,CSCD 6篇。培养硕士研究生3名。




2、洞庭湖大通湖垸区水资源优化配置研究
现场调查、历史文献查阅与遥感技术相结合,查明了大通湖垸区水系与地貌特征,研究了垸区内外河湖水系的历史变迁,对垸内外河湖的水位、流量、输沙等变化情况进行了分析;基于水系地貌特征与防洪排涝水文分析计算成果,对垸区进行了水文水资源分区。
完成了大通湖垸区垸内沟渠水环境、地下水环境、大通湖水质与水生生物等的调查研究与分析计算,评估了垸内水生态环境现状。
构建了大通湖垸区农田污染负荷预测模型、污染物迁移转化预测模型,完成了垸区农田营养盐流失量、生活与工业营养盐流失量、渔业养殖污染负荷,大通湖水环境容量等分析计算,提出了适应洞庭湖垸区的农田污染负荷预测模型、污染物迁移转化预测模型;提出了大通湖污染控制方案。
完成了大通湖垸区生态需水流量研究,提出了旨在提升大通湖垸区水资源和水生态环境安全的河湖水系连通方案,完成了水资源配置与防洪以及生态相结合的生态调度方案。
发表研究论文3篇;培养硕士研究生3名。项目成果受到同行专家、相关政府部门的高度关注和认可,具有显著的推广价值。


3、洞庭湖区地下水文过程与环境演化
地下水是水文循环的重要组成部分,开展地下水文过程与环境研究对深入理解洞庭湖形成机制、地下水资源科学开发与利用、洞庭湖区生态环境保护都具有重要意义。
近年来,本团队成员在收集的近200个钻孔资料的基础上,构建了湖区三维地质结构模型,深入开展庭湖区地下水系统研究。本团队首次提出了“洞庭湖区构造控水”理论,并基于此理论开展了洞庭湖区地下水系统划分,从宏观上揭示了洞庭湖区地下水的补、径、排机制。以洞庭湖地下水系统研究成果为基础,借助于湖区多次地下水环境调查数据,深入开展了洞庭湖区地下水环境演化研究。团队提出了“洞庭湖区地下水氧化还原分带”理论,并基于此理论开展了洞庭湖区水质因子的时空演变规律研究。最后,综合地下水文过程和地下水环境演化的研究成果,同时充分考虑湖区水资源供需情势,团队完成了洞庭湖区地下水开发利用区划研究,得到了“洞庭湖区地下水开发利用分区”成果。目前,已完成洞庭湖区地下水专题研究报告4份,在《中国环境科学》、《吉林大学学报(地球科学版)》等期刊发表相关学术论文3篇,同时研究成果已被广泛运用到洞庭湖区地下水开发利用与保护的实践工作中。团队先后完成岳阳市湘阴县城自来水厂、益阳大通湖区河坝自来水厂等多个水厂的地下水源开发设计方案,同时向省政府提出了“洞庭湖区枯季缺水问题”的“地下水方案”,取得了良好的经济社会效益。




