LETOU体育平台培训师资队伍与服务团队
(一)培训师资概况
1、师资来源
本中心日常培训教师200余人,主要来源于四个方面:本校教学经验丰富并有实践经历的优秀教师;政府机关长期从事业务工作的领导干部;专业科研院所的资深专家;一线实践单位精通业务的企业精英。
2、师资培训
每年聘请知名专家开展师资培训,或选送教师参加相关机构举办的师资培训。使教师及时掌握培训项目的培训要求、科技成果的最新应用动态、新颁技术规范与政策法规等,并有效植入培训课堂。
3、师资考核
坚持教学效果考评制度,实施师资队伍的动态维护,推动培训师资库的滚动升级,促进师资实力的不断增强。
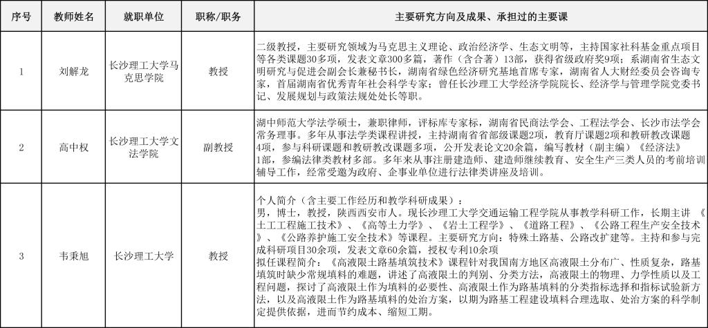
(二)培训名师代表



(三)服务团队
1、专业化的工作团队
培训市场的激烈竞争,锤炼出一支高效精干的培训工作服务团队。全体队员均有本科及以上学历,部分队员具有较长的高校一线教学经历,部分队员从事培训工作10余年,是一支懂专业、会管理、能力强、敢拓新的培训服务队伍。
2、高效化的管理模式
建立“统一管理、项目分工、协同实施”的运行管理模式,有效落实项目负责制。项目开发统一管理,项目建设分工负责,项目实施协同联动。
3、规范化的制度体系
深入研究成人学习特点及培训活动规律,不断探索培训活动各环节的工作内容、业务特征、目标要求等,科学制定培训活动行为准则和培训业务工作流程,规范培训业务活动。