LETOU体育平台
长理首页
后台管理
院长邮箱
阳光服务
首页
关于学院
学院简介
现任领导
机构设置
学院荣誉
联系方式
自学考试
业务简介
报考简章
助学专业
合作办学
通知公告
下载中心
自考政策
自考研究
成人教育
成教简介
招生管理
教学管理
相关通知
资料下载
联系我们
地大远程教育
培训业务
培训概述
培训资源
培训项目
培训政策
培训动态
培训信息
培训掠影
联系我们
同等学力及申硕
同等学力研修班
招生简章
管理制度
动态与通知
常见问题
资料下载
联系我们
技能认定中心
中心简介
招生简章
相关通知
实训场所
实训设备
培养方向
联系方式
教学管理
政策文件
通知公告
部门动态
办事指南
学生工作与后勤保障
招生工作
学生党建
团学工作
日常管理
成长辅导
规章制度
公示公告
国交中心
国交简介
住宿服务
餐饮服务
会务服务
国交动态
联系我们
规章制度
规章制度
党群文化
党务动态
党风廉政
党建制度
工会动态
下载
教职工下载专区
学生下载专区
自学考试
self-taught examination
报考简章
首页
>>
自学考试
>>
报考简章
>> 正文
业务简介
报考简章
助学专业
合作办学
通知公告
下载中心
自考政策
自考研究
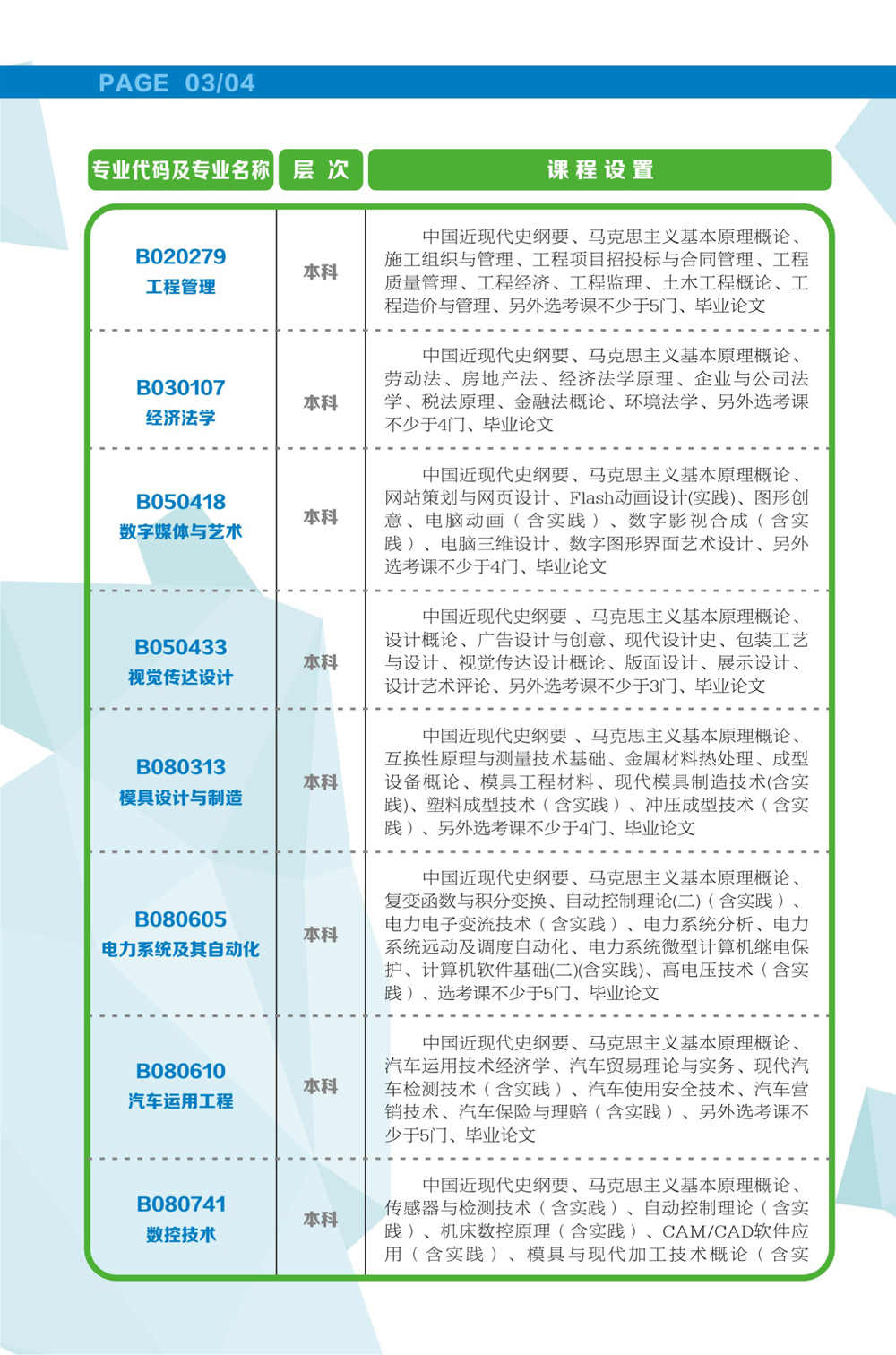
2021年高等教育自学考试报考简章
发布日期:2021-06-09 作者: 来源: 点击:
上一篇:
2022年高等教育自学考试报考简章(湖南省)
下一篇:
湖南自学考试考生报名报考网址:(湖南省高等教育自学考试自助服务系统)