基于WPC标准的无线充电系统
2019年06月09日 23:20         所属学院: []          点击:


湖南省大学生研究性学习和创新性实验计划

         

 

项目名称:   

  • 如果您无法在线浏览此 PDF 文件,则可以

  • 下载免费小巧的 福昕(Foxit) PDF 阅读器,安装后即可在线浏览  或

  • 下载免费的 Adobe Reader PDF 阅读器,安装后即可在线浏览  或

  • 下载此 PDF 文件

  • 如果您无法在线浏览此 PDF 文件,则可以

  • 下载免费小巧的 福昕(Foxit) PDF 阅读器,安装后即可在线浏览  或

  • 下载免费的 Adobe Reader PDF 阅读器,安装后即可在线浏览  或

  • 下载此 PDF 文件

  • 如果您无法在线浏览此 PDF 文件,则可以

  • 下载免费小巧的 福昕(Foxit) PDF 阅读器,安装后即可在线浏览  或

  • 下载免费的 Adobe Reader PDF 阅读器,安装后即可在线浏览  或

  • 下载此 PDF 文件

 

项目编号:                                      

学生姓名:              雷宜旭                 

所在学校和院系:LETOU体育平台物理与电子科学学院            

项目实施时间:          2014.3-2015.9          

指导教师:             孔凡志    贺慧勇         

联系电话:              18390924350             

填表日期:              2015.10.                

 

 

2011年制

 

湖南省大学生研究性学习与创新性实验项目计划

结题须知

 

    一、凡经立项的项目都必须结题。项目研究工作完成后,项目负责人须从网上下载并填写《湖南省大学生研究性学习和创新性实验计划项目结题报告》,经所在单位签署意见后,报教务处实验室建设与管理科。

二、申请结题时,项目负责人须提供以下材料:

    1、《湖南省大学生研究性学习和创新性实验计划项目结题报告》一式三份及电子文档;

    2、项目研究成果主件(含项目研究报告、论文、专著、软件、其他等);

    3、必要的附件(验证项目成果及成果推广效果、效益的资料);

4、项目申请书、开题报告、中期报告复印件;

5、以上2~4项以支撑材料的形式装订成册,一式三份;

6、本结题报告书适用于湖南省立项项目。

      

 

 

 

 

 

 

 

 一、基本情况

项目名称

基于WPC标准的无线充电系统

立项时间

2014.03

完成时间

2015.09

序号

姓  名

学号

专业班级

所在院(系)

项目中的

分   工

1

雷宜旭

201256110115

电信1201班

物理与电子科学学院

电路设计

2

张翊丹

201156110204

电信1102班

物理与电子科学学院

耐盐雾研究/项目管理

3

崔文飞

201156110105

电信1101班

物理与电子科学学院

电路调试

4

朱梦璐

201156110101

电信1101班

物理与电子科学学院

财务管理

5

贺志勇

201256110119

电信1201班

物理与电子科学学院

电路调试

二、研究成果简介

项目研究的目的、意义;研究成果的主要内容、重要观点或对策建议;成果的创新特色、实践意义和社会影响;研究成果和研究方法的特色。限定在2000字以内。

一、研究目的和意义

1、避免了因电源线老化、被腐蚀导致电子器件的供电系统故障而产生的安全隐患,和有效的解决数据、充电线损坏而产生电子垃圾的问题,同时还使得各种数码产品有够统一、便捷的安全充电环境,具备了无线充电技术的便捷性和通用性等优势。

2、解决在盐雾及湿度较大的环境下而不能有效使用有线充电的问题。

3、为电子信息科学与技术学科的学生成长提供舞台,将书本理论知识与实践有机结合,学以致用,极高学生的动手能力。

二、研究成果的主要内容、重要观点或对策建议:

研究成果的主要内容:

1、基于电磁感应原理,研制出一种能够实现无线充电、异物检测、充电状态指示、自动休眠和待机的无线充电设备,同时该系统可以适用于海上盐雾环境。

2、以手机电池作为充电对象,发射端接5V电源对无线充电设备中的空载、功率传输、休眠、异物检测这四种状态的性能进行测试,在外界环境良好的情况下,当传输距离小于或等于5mm时,无线系统效率可以达到60%,当系统处于空载、休眠以及检测到异物状态时,该无线充电系统的功耗分别为0.4W2.25W0.35W

3、采用PTFE或者玻璃钢材料对分别对无线充电系统的发射装置和接收装置进行封装,并利用Maxwell软件进行仿真,研究该封装对系统耦合系数的影响,仿真结果显示不改变耦合系数。

4、最终申请了实用新型专利,获得专利申请号: 2015203948025

 

重要观点或对策建议:

目前无线充电的产品不够成熟,在异物检测、充电效率以及降低功耗等方面存在明显不足,对于盐雾环境下充电问题的解决方案也较少,本研究基于电磁感应的原理设计了一款无线充电系统,该系统中发射装置的主芯片能够通过计算接收装置中待充电物体的实时阻抗,与接收装置建立通信,判断待充电物体的充电状态,并根据其状态不同影响接收装置主控芯片的输出,当待充电物体阻抗过小时则会被视为异物;当待充电物体阻抗为无穷大时,则表示没有待充电物体,一旦检测到长时间没有待充电物体则芯片需要进入休眠状态;当检测到待充电物体的电压达到充满时,系统进入待机模式,从而实现了异物检测和自动休眠/待机的功能,有效的降低了系统功耗,提高了系统效率。同时,该无线充电系统通过将无线接收装置输出端与所需充电设备连接在一起后整体进行耐盐雾封装后可用于海上特定的盐雾环境下,无线发射装置经过耐腐蚀封装后接电并将发射线圈靠近无线接收装置的接收线圈,其中电能通过发射线圈转换为电磁能,再由接收线圈将电磁能转换为电能仅电路处理后输出给充电设备,从而确保了在盐雾环境下可以正常充电。

 

 

 

三、成果的创新特色、实践意义和社会影响

成果创新特色:

1、该系统根据计算接收端的实时阻抗,建立了发射装置和接收装置之间的通信,具有异物检测和休眠功能,充电完成时系统能自动进入待机状态。

2、将无线充电系统的接收装置输出端与所需充电设备连接在一起后整体由耐盐雾的PTFE或玻璃钢材料进行封装。

实践意义和社会影响:

1、该系统具备异物检测以及休眠功能,有效的降低了功耗,提高了系统效率,对当今无线充电产品在充电效率以及降低功耗等方面存在的不足提供了一个改进的方法。

2、该无线充电系统是采用耐盐雾的PTFE或玻璃钢材料对无线充电系统进行封装,对因电源线老化、被腐蚀导致电子器件的供电系统故障而产生的安全隐患,尤其在在盐雾及湿度较大的环境下不能有效使用有线充电这些问题的解决起到了较大的促进作用。

四、研究成果和研究方法的特色

研究成果的特色:

1、该系统具有异物检测和休眠功能,充电完成能自动待机。

2、该无线充电系统能有效避免海上盐雾环境下传统有线充电线路易被腐蚀的问题,对海上盐雾环境下的充电问题进行了针对性设计。

研究方法的特色:

由于实验条件有限,耐盐雾封装对于耦合系数影响的研究较难进行实验验证,通过采用Maxwell仿真软件进行有限元分析研究结果可靠度高。

 

三、项目研究总结报告

预定计划执行情况,项目研究和实践情况,研究工作中取得的主要成绩和收获,研究工作有哪些不足,有哪些问题尚需深入研究,研究工作中的困难、问题和建议。(字数不限,可加页面)

一、 预定计划执行情况

    2014年3月,我们自发成立项目小组,选定研究课题,并向学校申请了湖南省大学生研究性学习和创新性实验计划项目,在校领导和专家的认真审核下获准立项,立项后便立即开展对该项目的研究。

前期通过对该项目的广泛调研和明确应用背景,预先对拟设计的无线充电系统提出了如下设计目标:充电距离在5mm左右,产品能适用于盐雾等海上环境,充电效率达到70%以上,同时具备异物检测、金属物检测、指示灯指示工作状态等功能,项目预计在九个月内完成,并发表论文一篇,申请专利一项。

本项目无线充电系统采用电磁感应原理,实现电能到磁能再到电能的转换,从而达到无线传输的目的,摆脱了物理连线所带来的一系列麻烦。在发送和接收部分各有一线圈,当发送端线圈流过高频振荡的电流,将产生变化的磁场,根据楞次定理,接收线圈中的电流会产生阻碍主线圈磁通量的变化的磁场,接收线圈中的电流经整流、滤波后变为直流电压即可给用电设备进行直流供电。

依据要求及实现方法项目的实施最初讨论方案从现有无线电源联盟(WPC)现有无线充电标准Qi开始研究,从中选定合适的芯片bq500212abq500212a的选型方案是针对全部WPC1 5V 解决方案的所需器件数量最少,完全WPC 兼容,其中包括经改进的外来物体检测方法,具有充电状态和故障状态的发光二级管(LED) 指示,基本符合最初设定的要求。

选定方案后参考现有资料开始无线充电系统的实际制作,逐步实现其无线充电功能,在初步实现无线充电功能后,对异物检测功能进行调试,异物检测部分通过芯片识别线圈中传递的阻抗信息来判别,当待充电物体电阻过小时则会被视为异物;当待充电物体电阻为无穷大时,则表示没有待充电物体,一旦检测到长时间没有待充电物体则芯片需要进入休眠状态。最终依照其基本原理完成了异物检测功能,防盐雾部分具体实施为通过调研,采用那两种材质进行耐盐雾包装,并对线圈加封装进行仿真,发现不影响两线圈之间的耦合系数。

现完成的无线充电系统能够对4.2V左右的电池充电,充电距离在5mm左右,但效率低于预期,为60%左右,能够实现异物检测、指示灯指示工作状态等功能。

针对海上特殊的盐雾环境,考虑到盐雾环境较难制造和模拟,选择通过研究耐盐雾材料对该无线充电系统进行封装,并利用Maxwell软件进行有限元分析仿真,研究耐盐雾材料的封装对该无线系统性能上的影响。由于对电路调试部分难度较大,耗费了较长的时间,因此整个项目周期较预期处于滞后状态,耗时约一年两个月。已申请专利一项《适用于海上等盐雾环境的无线充电系统》,专利申请号:2015203948025

 

 

 

 

二、 项目研究和实践情况

该无线充电系统主要分为发射和接收两个部分。

发射部分电路主要包括主芯片BQ500212A及外围电路、 全桥驱动

路、通信电路、电源电路。

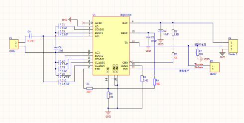
主芯片BQ500212A及外电路如图2-1所示,主要是根据LED_MODELOSS_THR外接不同的电阻来选择不同的显示模式状态/转换阈值(具体选择需根据芯片手册),通过COMM+COMM-来检测负载的不同情况,根据负载不同输出不同的LED的显示电平、PWM信号和snooze/sleep信号。

 

图2-1  主芯片BQ500212外部电路

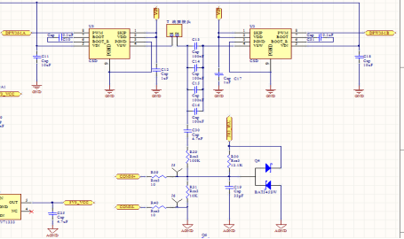
全桥驱动和通信部分电路如图2-2,BQ500212A通过COM+/-端来采集信号区分不同状态从而执行各种操作。电路中4100nf的电容与发射线圈组成谐振,其值大小需根据具体的线圈进行适当调整,否则系统的效率会受到影响,值得注意的是,通信部分的信号采集在它们的下面,连接它们的导线不宜过长。

 

图2-2  全桥驱动部分和通信

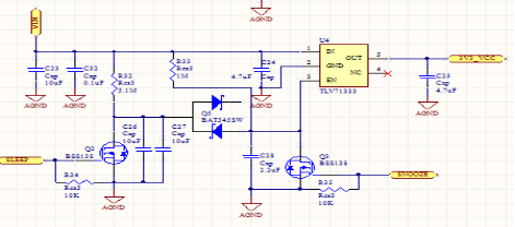
电源部分电路设计见图2-3可以看出电路中有snoozesleep两个控制端通过电阻电容接到主芯片上,电容电阻的阻值大小决定了定时的时长,功能相同。当芯片需断开供电时,产生一个脉冲信号,此时MOS管导通,电容储存的电荷释放,稳压芯片使能端变为低电平,稳压芯片失能,输出电压为0V,主芯片不工作,MOS管断开,电容充电,当电容两端电压达到稳压芯片使能阈值时,芯片使能,主芯片工作,检测是否还需休眠,重复上述步骤。

 

图2-3 电源部分电路

芯片正常工作时对外界不同情况有以下几种工作状态:   

(1) 接收部分正常且位置正确,负载已接上:当接收线圈放在发射线圈

上时,由待机状态切换到充电状态,电路指示LEDLED1LED2常亮变为LED1较慢的闪烁。实现电路原理为:接收线圈放在发射线圈上时芯片通过通信端的COMM+COMM-端采集到由接收端负载带来的映射电阻变化的信号,确认后改变工作状态,LED显示变化,PWM输出端输出一组3.3V互补的PWM(频率在100kHz200kHz内)信号来驱动H桥,而后H桥将5VPWM输出到发射线圈,促使发射部分工作。

(2) 无负载或是其他绝缘物体放在发射线圈上:此时芯片通过通信部分

检测到接收部分映射电阻过大,将切换到待机状态snooze端周期性的输出脉冲以失能稳压芯片切断供电,在恢复通电后芯片产生一个PWM,以检测接收端是否变化,此状态下指示灯表现LED1LED2常亮。

3金属异物放在发射线圈上: 此时芯片通过通信部分检测到接收部分的映射电阻过小,此时损耗很高,芯片将切换到异物警告状态,芯片内置的蜂鸣器发出声音,同时LED1不亮,LED2快速闪烁指示当前为异物警告状态。若此状态持续,芯片sleep端发出脉冲来失能稳压芯片,主芯片将进入休睡眠状态,直至金属异物移开才恢复为待机状态。

接收部分主要实现以下两个功能:

1) 整流,滤波

2)与发射部分进行通信,使之区分不同状态。

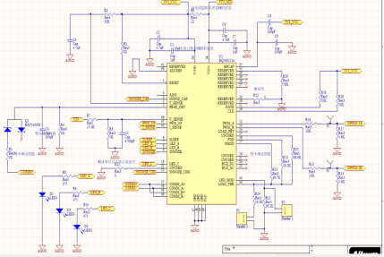
2.4为接收部分的电路图。

 

图2.4  接收部分的电路图

下图2.5为接收芯片的内部部分电路,接收芯片根据负载的情况来控制Comm的电平高低,进而是MOS管导通或断开,这两种状态的阻值差别很大,经接收线圈映射到发射线圈上,来表明状态。

 

图2.5 接收芯片的内部

 

 

二、研究中取得的主要成就以及尚需完善的地方

1.主要成就

(1)完成无线充电系统的设计及成品制作

(2)申请一项实用新型专利

(3)撰写一篇论文(修改中,暂未发表)

2.尚需完善的地方

(1)本项目在防盐雾设计方面仅进行仿真实验,对其现实情况未进行实验。

(2)经实验分析,本无线充电系统的充电效率最高为60%,并未达到初期设想中的70%。

(3)实际充电过程中,接收端对电池充电的输入电流较低,实际充电时间较长。

四、经费使用情况

经费合计20000 元,其中,学校配套资助20000 元,学院(所)配套资助0元,其他经费0元。其中:

资料查阅费:250元

无线充电系统原理图及PCB的绘制费用:2500元

购买元器件:7250元

调试、测试费:5000元

专利申请费:800元

后续研究和其它费用:4200元


五、指导教师及学院(系)审核意见

项目指导教师对结题的意见,包括对项目研究工作和研究成果的评价等。

 

 

 

 

负责人签章:

  年    月    日

 

项目主持人所在学院(系)对结题的意见,包括对项目研究工作和研究成果的评价等

 

 

 

 

 

负责人签章:

                                                年    月    日

六、学校结题审核意见

学校对项目研究的任务、目标、方法和研究成果水平等进行评价,是否结题。

 

 

 

 

 

年    月    日