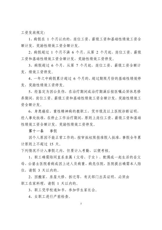
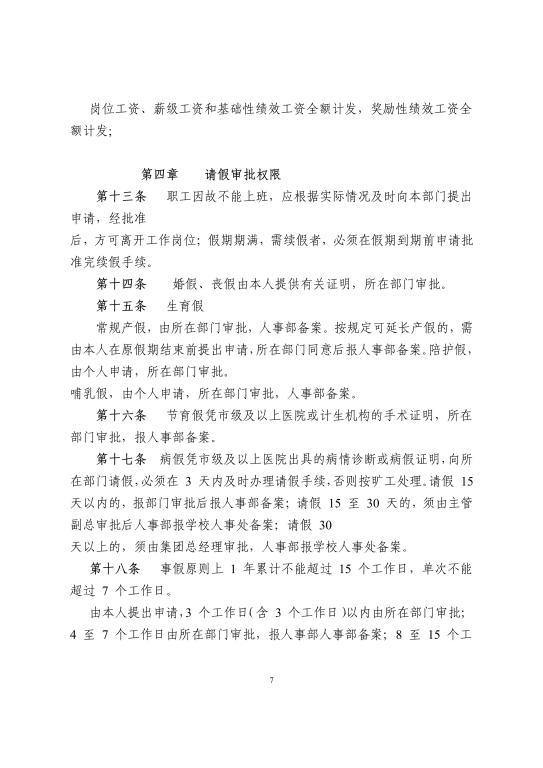
通知公告

关于印发《LETOU体育平台后勤集团职工劳动纪律管理规定》的通知

发布日期:2018年10月31日 来源: 作者:

 

服务咨询

  • 服务投诉 85258913
  • 综合服务 85258912
  • 零星维修 85258899 15874095322
  • 物业服务 82562787 金盆岭 85258802 云塘
  • 餐饮服务 85258998
  • 收发室 15388039675 金盆岭18073129980 云塘
  • 生活超市 85258878 甘饴园超市 85258876 汀香园超市 85155354 东苑超市 88552866 西苑超市
  • 医疗服务 84480120 金盆岭 85258120 云塘 85258510 卫健服务
  • 小教服务 85501308
  • 幼教服务 85203693